Spannungswandler positiv negativ mit 7660/7662-Ladungspumpen
2002 aus einigen Postings in de.sci.electronics entstanden.
Kann man einen ICL7662 (und vergleichbare ICs) "rückwärts" im Sinne des Erfinders einsetzen, also um aus einer negativen Spannung eine positive zu erzeugen (Spannungsverdoppler) oder als Spannungshalbierer?
Die ICs sind dafür scheinbar nicht konstruiert worden: der Oszillator liegt zwischen V+ und LV und der Eingang des zugehörigen Spannungsreglers ist GND. Zumindest sagen das die wenigen verfügbaren Blockschaltbilder.
Ohne Spannung zwischen V+ und GND wird der Oszillator also nicht starten - man muss das IC überreden, "anzuspringen". Wenn es erst einmal läuft, ist es den FETs egal, in welche Richtung der Strom fließt.
Motorola -ähm- ON Semi meint dazu in mc7660rev2.pdf auf Seite 6:
"The only problem here is that the internal clock and switch drive section will not operate until some positive voltage has been generated. [...] or else the diode and resistor shown dotted in Figure 10 can be used to force the internal regulator on."
Mit dem "resistor" meinen die Leute 1MOhm von LV nach V-. Damit (LV) speist man den Oszillator des 766x.
Im Datenblatt von Intersil zum ICL7662 und ICL7660S (und bei einigen anderen Herstellern) heißt es zwar bei "voltage splitting": "a high value resistor to the LV pin ensures start-up", aber im zugehörigen Schaltplan ist er nicht eingezeichnet, und ich weiß auch nicht, ob die Leute nach GND oder nach Vout meinten.
Die "Absolute Maximum Ratings" verbieten einen Betrieb des ICL766* mit LV negativer als GND und warnen vor "destructive latchup". Wenn wirklich nur der Oszillator und der Spannungsregler an LV hängen, sollte aber nichts passieren. Ich teile also die Meinung von Motorola.
In der AN051.pdf von Intersil sind keine weiteren Verbindungen zu LV gezeigt, der ganze Leistungsteil liegt zwischen Vout und V+. Bei einem ICL7660 konnte ich aber eine Diode zwischen LV und GND messen. Dieses IC scheidet also aus.
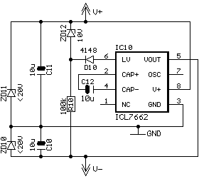
Intersil hat meine Anfrage nicht zufriedenstellen beantwortet. Ich habe trotzdem erfolgreich eine kleine Serie mit dieser Schaltung aufgebaut:

Die Schaltung startet auch, wenn man zuerst V- einspeist (und V+ zu Beginn Null ist). ZD10, ZD11 kann man natürlich weglassen, wenn sichergestellt ist, dass keine zu hohen Spannungen auftreten. ZD12 sorgt dafür, dass die Versorgungsspannung des Oszillators nicht zu groß wird. Ohne D10 würde der IC-interne (Shunt-) Spannungsregler bei hohen Spannungen gegen ZD12 arbeiten und einen hohen Stromverbrauch bewirken.
General Semiconductor (jetzt Vishay) geht im Datenblatt des GS7660 ebenfalls auf die Problematik ein. Hier deren Schaltungsvorschlag:

Achtung: der GS7662 ist nur bis 6V spezifiziert! Ich hätte ihn deshalb allerdings GS7660 genannt… Die Erläuterung aus dem Datenblatt:
"R1 is added to ensure that doubling is not inhibited by a non-destructive latch-up at start-up. This condition can occur, since the ground pin (pin 3) is raised above the VIN pin ( pin 8) during start-up."
Das ist ein recht interessanter Hinweis: wenn also Lasten zwischen V+ und V- liegen, kann Pin 8 negativ werden und es dadurch zum Latch-Up kommen! Und mit einem Serienwiderstand zum GND-Pin soll man das verhindern können. Leider erhöht das den Ausgangswiderstand doch erheblich… Vielleicht hilft ja auch eine Schottkydiode? Ob der Widerstand auch beim ICL7662 hilft, habe ich bis jetzt nicht getestet.
Ein paar Anwendungsbeispiele für diejenigen, die sich jetzt fragen: "wozu der ganze Aufwand, wofür braucht man überhaupt eine solche Schaltung?":
- Isolierte EIA232-Schnittstellen, die sich aus den PC-Leitungen versorgen sollen. Es kann dabei passieren, daß einmal alle stromliefernden Leitungen positiv oder negativ sind, aber genau das andere Potential ausgegeben werden soll. Wiesemann und Theis macht das beispielsweise mit einer Induktivität, deren Fußpunkt an GND liegt, und deren Ende zwischen V+ und V- hin- und hergeschaltet wird. Eigentlich pfiffig (wenn auch nicht neu), praktisch hat es aber einen miesen Wirkungsgrad. Ein ICL7662 ist viel genügsamer.
- Spannungshalbierer sind nützlich in Linearschaltungen mit einfacher Versorgung, um eine "virtuelle Masse" zu erzeugen.
- Präzisionsverdopplerbzw. -halbierer. Vishay gibt 0,002% im Leerlauf für einen Halbierer an. Entsprechende Präzisionswiderstände sind teuerer!
2002-06-22 Oliver Betz http://oliverbetz.de/
- Oliver Betz - Neuried / München
- Impressum
- Datenschutz